Download this page as a Jupyter notebook
using Korg, PythonPlotWhen you import with using, a few functions are imported directly into the namespace (synth, synthesize, interpolate_marcs, format_A_X). All other functions need to be accessed with the Korg prefix, e.g. Korg.air_to_vacuum. These examples use the PythonPlot package, which provides a nice Julia interface to Matplotlib, but of course you can plot however you like.
Synthesizing a spectrum the easy way: synth
Synthesizing a spectrum is easy!
λs, flux, cntm = synth(; Teff=5777, logg=4.44, wavelengths=(5000, 5050))
plot(λs, flux, "k-")
xlabel("λ [Å]")
ylabel("Flux")
The synth function is a one-stop shop for synthesizing a spectrum. It takes many keyword arguments, but the only required ones are Teff (the effective temperature in Kelvin) and logg (the log surface gravity in cgs units). Korg will automatically construct the model atmosphere by interpolating from its built-in grid of MARCS model atmospheres (taking abundances, as well as Teff and logg, into account).
Julia is just-in-time compiled, which means that the first time in each session you call a method (e.g. synth), the code will be compiled, which can take several seconds. The first time you call a method, it may be slow, with lots of time devoted to compilation. When you call it a second time, it's much faster, because no code needs to be compiled. Note that no data is being cached and re-used here. Try calling synth again (changing the parameters if you like) to see the speedup.
You probably want to be able to control more than just the effective temperature, surface gravity, and wavelength range. Let's go over some of the other things you can set when calling synth.
Choose a linelist
A "linelist" is a list of atomic and molecular transitions to be included in the synthetic spectrum. Korg supports the VALD, MOOG, Kurucz, and ExoMol format linelists (see Korg.read_linelist, Korg.load_ExoMol_linelist). It also has several built-in linelists for convenience:
Korg.get_VALD_solar_linelistfor the Sun from 3000 to 9000 Å.Korg.get_APOGEE_DR17_linelistfor the latest APOGEE linelistKorg.get_GALAH_DR3_linelistfor the GALAH DR3 and DR4 linelistKorg.get_GES_linelistfor the Gaia ESO survey linelist
Each linelist is a vector of Korg.Line objects, but you don't need to worry about the details if you just want to pass it into Korg.
vald_lines = Korg.get_VALD_solar_linelist() # lines for the Sun from 3000 to 9000 Å41821-element Vector{Korg.Line{Float64, Float64, Float64, Float64, Float64, Float64}}:
Fe I 3000.0414 Å (log gf = -2.96, χ = 3.3 eV)
Fe I 3000.0639 Å (log gf = -0.96, χ = 2.43 eV)
V I 3000.1011 Å (log gf = -0.48, χ = 1.19 eV)
Cr II 3000.1718 Å (log gf = -1.49, χ = 3.86 eV)
Fe I 3000.198 Å (log gf = -3.06, χ = 3.27 eV)
Ta II 3000.2515 Å (log gf = 0.7, χ = 1.8 eV)
Fe I 3000.2891 Å (log gf = -2.81, χ = 2.28 eV)
Ce II 3000.3084 Å (log gf = -1.25, χ = 0.45 eV)
Fe I 3000.3177 Å (log gf = -3.99, χ = 3.0 eV)
Ce II 3000.3556 Å (log gf = -0.96, χ = 0.54 eV)
⋮
Fe I 8987.3527 Å (log gf = -0.92, χ = 5.1 eV)
Fe I 8989.6036 Å (log gf = -2.27, χ = 4.99 eV)
Mg I 8991.4958 Å (log gf = -2.47, χ = 5.93 eV)
Ti I 8991.9147 Å (log gf = -1.56, χ = 1.73 eV)
Fe II 8992.8729 Å (log gf = -2.5, χ = 6.23 eV)
Mg I 8994.1606 Å (log gf = -2.0, χ = 5.93 eV)
Si I 8995.8143 Å (log gf = -2.08, χ = 6.22 eV)
Fe I 8997.0972 Å (log gf = -3.19, χ = 3.27 eV)
Mg I 8999.623 Å (log gf = -1.77, χ = 5.93 eV)Specifying abundances
To specify the abundances for a synthesis, the M_H and alpha_H keyword arguments specify the default metallicity and alpha enhancement, respectively. To specify the hydrogen-relative abundances of individual elements, pass their atomic symbol as a keyword argument to synth. There are unavoidable subtleties in abundance notation, so see Abundances for the messy details. For now, just know that the "metallicity" of a given mixture is not necessarily the same as the input M_H keyword argument, depending on how "metallicity" is defined.
A more complex example
Let's synthesize another spectrum with the linelist we've selected, and with specific abundances. We'll also demonstrate a few more keyword arguments to synth, but you can read the docs for more.
λs, flux, cntm = synth(; Teff=5777, logg=4.44, wavelengths=(5000, 5050), # what we had before
linelist=vald_lines, # use the linelist we selected
M_H=-1.1, alpha_H=-1.0, # metal-poor, mildly alpha-enhanced star
C=-0.5, # [C/H] = -0.5 dex (carbon enhanced)
R=20000, # Simulate an LSF with resolving power, R = λ/Δλ of 20,000
vsini=7, # projected rotational velocity of 7 km/s
vmic=2) # microturbulence of 2 km/s
plot(λs, flux, "k-")
xlabel("λ [Å]")
ylabel("Flux")
Going deeper: synthesize
The synth function provides a convenient interface that aims to cover most use cases, but in some circumstances you might want more control. The synthesize function is the more low-level function upon which synth is built. synthesize has a few required arguments. Its signature is:
synthesize(atm, linelist, A_X, wavelengths...; kwargs...)synthesize takes a model atmosphere, a linelist, a vector of abundances, and parameters specifying the wavelengths to use as required arguments. We've covered linelists above, so let's take abundances and model atmospheres in turn.
Abundances
For the sake of unambiguity, synthesize takes a vector of abundances, A_X, as an argument for all elements from H to U. Note that unlike the synth function (by default), these are not solar relative. They are in "standard" $A(X)$ format, $A(X) = \log_{10} \left( \frac{n_X}{n_H} \right)$. You can of course construct this vector yourself, but it's often easier to use the format_A_X function to do it for you. The interface for format_A_X is similar to that of synth, but a tiny bit more explicit. Instead of specifying abundances of individual elements with keyword arguments, we pass a dictionary of element symbols and abundances.
metal_poor_A_X = format_A_X(-0.5) # [M/H] = -1/2
alpha_rich_A_X = format_A_X(0, 0.5) # all [M/H] = 0, but [alpha/H] = 0.5
Ni_enriched_A_X = format_A_X(Dict("Ni" => 1.0)) # all [M/H] = 0, except [Ni/H] = 1.092-element Vector{Float64}:
12.0
10.922
1.04
1.21
2.7
8.51
7.94
8.76
4.4
8.15
⋮
-5.0
-5.0
-5.0
-5.0
-5.0
-5.0
0.09
-5.0
-0.5Model Atmosphere
As mentioned above, Korg can interpolate from a grid of MARCS model atmospheres that it is shipped with using the interpolate_marcs function. These are primarily those generated for the Sloan Digital Sky Survey (SDSS), but the grid has been augmented with more atmospheres at lower metallicities. See the docs for more details on the models and how they get interpolated. We can create a model atmosphere object to pass to synthesize like this:
atm = interpolate_marcs(5777, 4.44, Ni_enriched_A_X) # solar Teff and logg, Ni-enriched abundancesKorg.PlanarAtmosphere{Float64, Float64, Float64, Float64, Float64} with 56 layersKorg will look at your abundance vector and translate it into the appropriate parameters for the atmosphere grid. It's possible to bypass this and specify the abundance parameters directly, but it's easy to mess up and not recommended.
If you have a model atmosphere file you want to use instead of Korg's internal grid, you can read it in with Korg.read_model_atmosphere.
Putting it all together
Now we can synthesize a stellar spectrum by passing the linelist and atmosphere to synthesize, along with upper and lower wavelengths (in Å). Korg uses wavelengths in vacuo, but you can use Korg.air_to_vacuum and Korg.vacuum_to_air to convert back and forth.
res = synthesize(atm, vald_lines, format_A_X(0), (4000, 4015));The object returned by synthesize is a Korg.SynthesisResult, which contains lots of information. As with synth, the wavelengths, flux, and continuum are available, though note that in a Korg.SynthesisResult, the flux has not had the continuum divided out (i.e. the spectrum has not been continuum normalized, or rectified).
plot(res.wavelengths, res.flux, "k-") # "./" is how you do element-wise division in Julia
xlabel(L"$\lambda$ [Å]")
ylabel("flux [erg/s/cm^2/Å]")
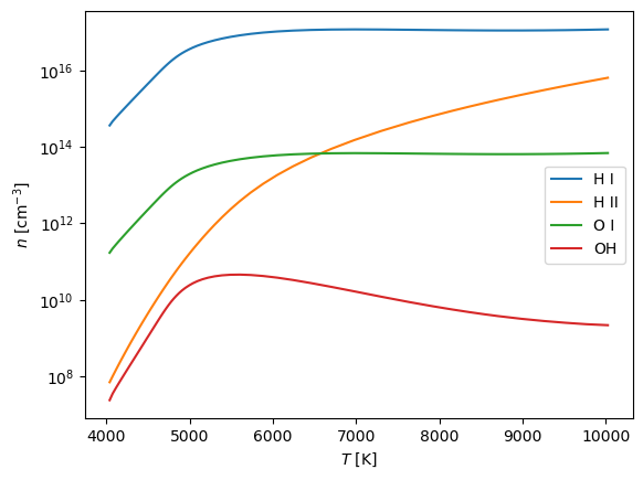
Per-species number densities
One of the pieces of information in a Korg.SynthesisResult is the per-species number densities, which are stored as a dictionary mapping Korg.Species objects to arrays with one entry for each layer in the model atmosphere.
temps = Korg.get_temps(atm)56-element Vector{Float64}:
4038.537325011156
4074.5917315873266
4118.2956801999435
4163.278574411633
4208.868847394864
4254.718143515409
4300.778742918721
4346.988719938422
4393.318376593419
4439.617393246222
⋮
8157.921295493615
8361.529785652685
8540.703790504303
8702.690856410749
8990.697902698077
9257.127912855482
9513.759200768995
9767.790673812302
10024.243776981975These strings represent different species. Below, we pass them to Korg.Species to construct a Species object.
for spec in ["H I", "H II", "O I", "OH"]
plot(temps, res.number_densities[Korg.Species(spec)]; label=spec)
end
legend()
yscale("log")
xlabel(L"$T$ [K]")
ylabel(L"$n$ [cm$^{-3}$]")
The absorption coefficient
Another piece of information in a Korg.SynthesisResult is the absorption coefficient, α, in units of cm^-1.
plot(res.wavelengths, res.alpha'); # res.alpha' is the adjoint of res.alpha.
yscale("log")
xlabel(L"$\lambda$ [Å]")
ylabel(L"$\alpha$ [cm$^{-1}$]");
Post-processing your spectrum
Given a synthesized spectrum, you may want to manipulate it further to make it look more like real data. Korg provides functions for applying a line-spread function (LSF) and rotational broadening to a spectrum. Note that the example above demonstrates shortcuts to do this with synth.
Line-spread function (LSF)
Korg provides two ways of applying an LSF to a spectrum. The first, Korg.apply_LSF, is simpler (this is what synth does). It returns a new flux vector and does not modify the wavelength sampling.
R = 10_000 # the resolving power, R = λ/Δλ
low_res_flux = Korg.apply_LSF(res.flux, res.wavelengths, R)
plot(res.wavelengths, res.flux, "k-"; label="high-res")
plot(res.wavelengths, low_res_flux, "C1-"; label="low-res")
legend()
xlabel(L"$\lambda$ [Å]")
ylabel("flux [erg/s/cm^2/Å]")
The second way of applying an LSF is slightly more powerful: Korg.compute_LSF_matrix. This function computes an efficiently-represented sparse matrix that transforms an infinite-resolution flux vector to a low-resolution flux vector, simultaneously resampling the wavelengths. This saves a lot of computing time if you need to apply the same LSF to many spectra.
new_wavelengths = 4000:0.1:4015
LSF = Korg.compute_LSF_matrix(res.wavelengths, new_wavelengths, R)151×1501 LinearAlgebra.Adjoint{Float64, SparseArrays.SparseMatrixCSC{Float64, Int64}} with 20098 stored entries:
⎡⠉⠛⠛⠛⠛⠒⠒⠶⠶⠶⠦⠤⢤⣤⣤⣤⣀⣀⣀⣀⣀⣀⠀⠀⠀⠀⠀⠀⠀⠀⠀⠀⠀⠀⠀⠀⠀⠀⠀⠀⎤
⎣⠀⠀⠀⠀⠀⠀⠀⠀⠀⠀⠀⠀⠀⠀⠀⠀⠀⠀⠉⠉⠉⠉⠉⠉⠛⠛⠛⠓⠒⠲⠶⠶⠶⠤⠤⣤⣤⣤⣤⣀⎦The LSF object is a sparse matrix that we can use to transform the high-resolution flux vector (or any other computed on the same wavelength grid)
resampled_low_res_flux = LSF * res.flux
plot(res.wavelengths, low_res_flux, "C1-"; label="low-res")
plot(new_wavelengths, resampled_low_res_flux, "C2-"; label="low-res (resampled wavelengths)")
legend()
xlabel(L"$\lambda$ [Å]")
ylabel("flux [erg/s/cm^4/Å]")
Varying LSFs
If your LSF has a Gaussian width that varies with wavelength, that's no problem! Just pass a function that maps from wavelength (in Å) to R.
resolution(λ) = 10_000 + 2000 * sin(λ) # R varying with wavelength
crazy_lsf_flux = Korg.apply_LSF(res.flux, res.wavelengths, resolution)
plot(res.wavelengths, res.flux, "k-"; label="high-res")
plot(res.wavelengths, low_res_flux, "C1-"; label="low-res (constant LSF)")
plot(res.wavelengths, crazy_lsf_flux, "C3-"; label="low-res (varying LSF)")
legend()
xlabel(L"$\lambda$ [Å]")
ylabel("flux [erg/s/cm^4/Å]")
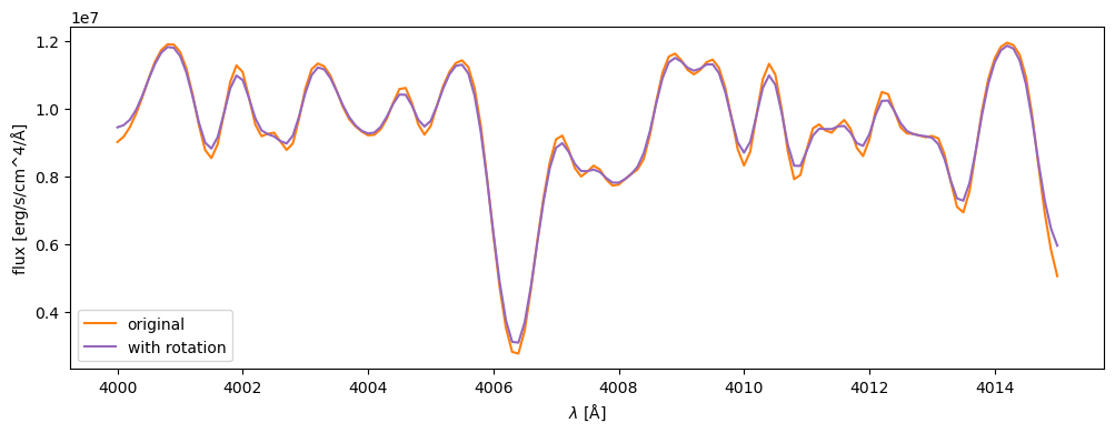
Rotational broadening
To apply the broadening resulting from differential line-of-sight velocity across the face of the star due to rotation, you can use Korg.apply_rotation.
vsini = 30 # km/s
rot_flux = Korg.apply_rotation(res.flux, res.wavelengths, 15)
plot(new_wavelengths, LSF * res.flux, "C1-"; label="original")
plot(new_wavelengths, LSF * rot_flux, "C4-"; label="with rotation")
legend()
xlabel(L"$\lambda$ [Å]")
ylabel("flux [erg/s/cm^4/Å]")